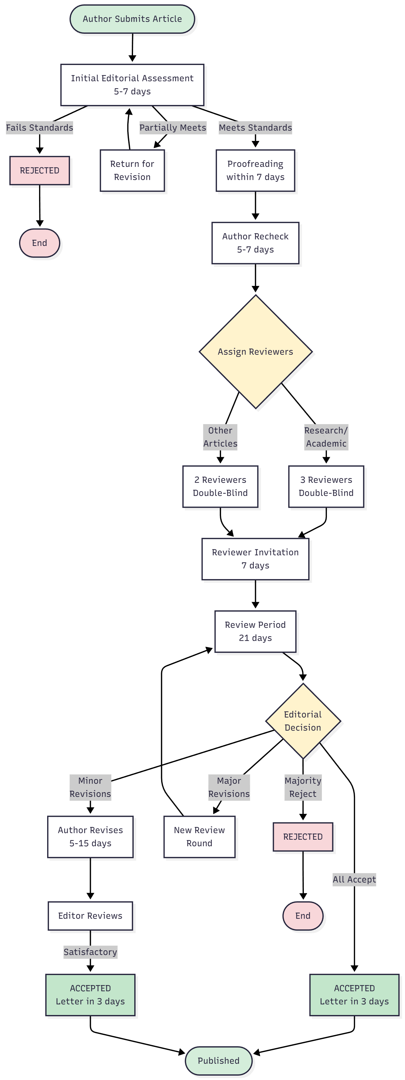
Publication Process

Chart

  1. Submission
  • The process begins when the author submits an article through the journal’s submission system.
  1. Initial Editorial Assessment (5–7 days)
  • The editorial team reviews the submission to determine whether it meets the journal’s scope, structure, and quality standards.
  • Articles that meet the standards proceed to the proofreading stage.
  • Articles that partially meet the standards are returned to the author for revision and resubmission.
  • Articles that fail to meet the journal’s standards are rejected.
  1. Proofreading (within 7 days)
  • Articles that pass the initial assessment are checked for citation accuracy and consistency.
  • Compliance with the journal’s formatting and writing style guidelines is reviewed.
  • This process is completed within five days.
  1. Author Recheck (5–7 days)
  • The proofread article is returned to the author for review.
  • The author has three to five days to confirm and approve the editorial edits before the peer review stage begins.
  1. Double-Blind Peer Review Assignment
  • The journal uses a double-blind peer review system.
  • Research and academic articles are reviewed by three reviewers.
  • Other types of articles are reviewed by two reviewers under the same system.
  1. Reviewer Invitation (7 days)
  • Invitations are sent to selected reviewers.
  • Reviewers have up to seven days to accept or decline the invitation.
  1. Review Period (21 days)
  • Once the reviewers accept the invitation, they have three weeks (21 days) to complete and submit their review reports.
  1. Editorial Decision
  • After receiving all review reports, the editor evaluates the reviewers’ feedback and makes one of the following decisions:
    • Accept without revision: If all reviewers recommend acceptance, the article is accepted, and an acceptance letter is issued within three days.
    • Revision required (no new review round): If revisions are needed but further review is unnecessary, the author is given five to fifteen days to revise. After the editor reviews the revised version and finds it satisfactory, an acceptance letter is issued within three days.
    • Further review required: If reviewers request another review round, the editor initiates a new review process. The article may then be accepted, revised again, or rejected depending on the outcome.
    • Rejection: If the majority of reviewers recommend rejection, the submission is declined and the process is closed.

Summary of the Process

  • The journal’s workflow proceeds through the following stages:
    1. Author submission
    2. Initial editorial assessment (5–7 days)
    3. Proofreading (within 5 days)
    4. Author recheck (3–5 days)
    5. Double-blind peer review assignment
    6. Reviewer invitation (7 days)
    7. Review period (21 days)
    8. Editorial decision (acceptance, revision, further review, or rejection)