ข้ามไปที่เนื้อหาหลัก ข้ามไปที่เมนูหลักของเว็บไซต์ ข้ามไปที่ส่วนท้ายของเว็บไซต์
  • หน้าแรก
  • ฉบับปัจจุบัน
  • ฉบับย้อนหลัง
  • ข่าวประชาสัมพันธ์
  • นโยบาย
    • จริยธรรมการตีพิมพ์
    • นโยบายด้านการลอกเลียนวรรณกรรม
    • นโยบายการจัดเก็บและสงวนรักษา
  • ขั้นตอนการส่งบทความ
  • การส่งบทความ
  • เกี่ยวกับ
    • เกี่ยวกับวารสาร
    • กองบรรณาธิการ
    • นโยบายส่วนบุคคล
    • ติดต่อ
ค้นหา
  • ลงทะเบียน
  • เข้าสู่ระบบ
  1. หน้าแรก /
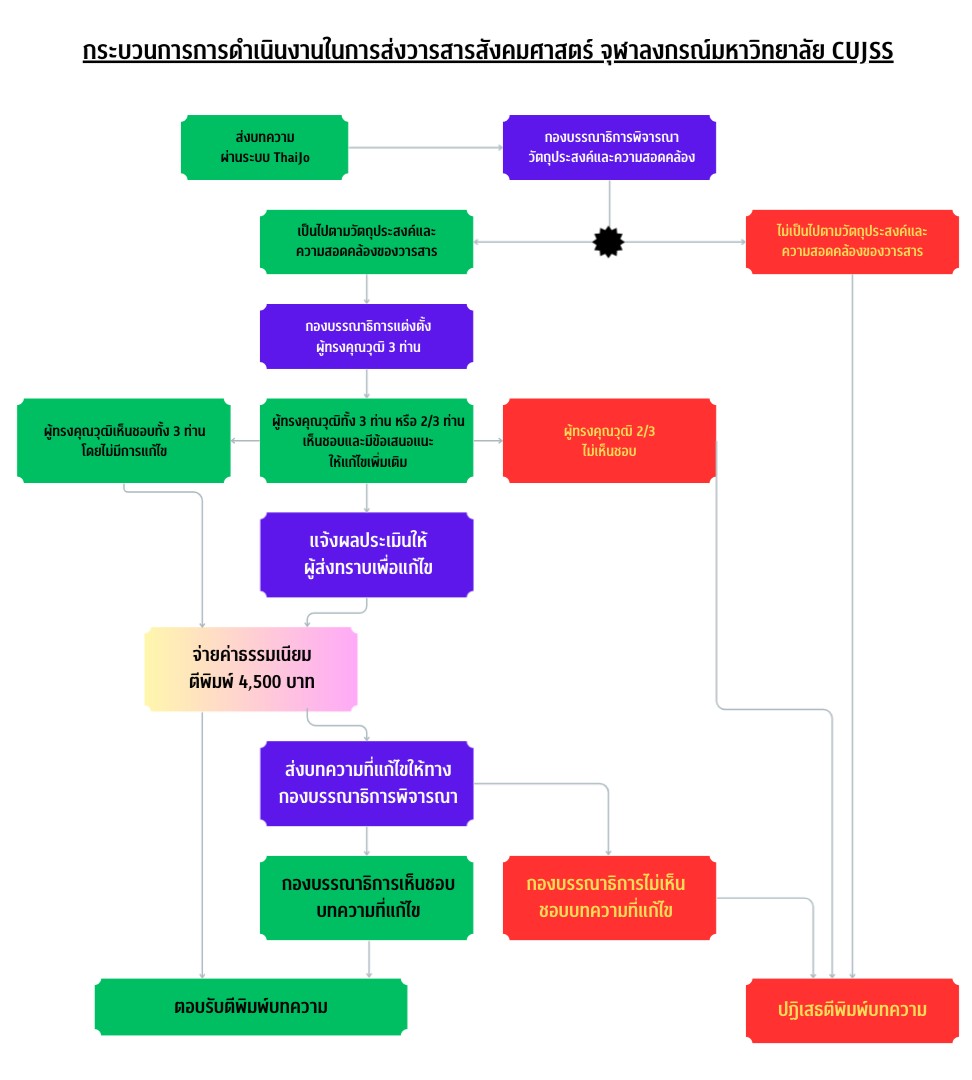
  2. ขั้นตอนการส่งบทความ

ขั้นตอนการส่งบทความ

กดเพื่อเข้าสู่หน้าส่งบทความ

ดาวน์โหลด แบบฟอร์มการนำส่งบทความ (PDF)

TCI Medal

journalinfo

Indexed in TCI

หัวหน้ากองบรรณาธิการ :  รศ.ดร.ธนพันธ์ ไล่ประกอบทรัพย์ 

(Chief Editor:  Assoc.Prof.Dr. Thanapan Laiprakobsup)

บรรณาธิการบริหาร : ผศ.ดร.สุธรรมา ปริพนธ์เอื้อสกุล

(Managing Editor:  Assist.Prof. Dr.Suthamma Paripontueasakul)

ภาษา

  • ภาษาไทย
  • English

Make a Submission

Make a Submission

home thaijo

Home ThaiJO

index in

Index in

Crossref Content Registration logo

manual

คู่มือการใช้ระบบวารสาร

  • สำหรับ ผู้แต่ง
  • สำหรับ ผู้ประเมิน

Information

  • สำหรับผู้อ่าน
  • สำหรับผู้แต่ง
  • สำหรับบรรณารักษ์

visitors

Visitors

Flag Counter

เริ่มนับ: 29 สิงหาคม 2565

facebook

ฉบับปัจจุบัน

  • Atom logo
  • RSS2 logo
  • RSS1 logo

Chulalongkorn University Journal of Social Sciences (CUJSS) is the official publication of the Faculty of Political Science, Chulalongkorn University | ISSN: 2985-1297 (Print), eISSN: 2985-1386 (Online) |  Responsible editors: Assist.Prof. Pandit Chanrochanakit, PhD.| This journal is published under the terms of the Creative Commons Attribution 4.0 International (CC-BY-NC-ND 4.0) by Faculty of Political Science, , Chulalongkorn University, THAILAND

ABOUT THE JOURNAL | CONTACT |

ข้อมูลเพิ่มเติมเกี่ยวกับระบบ แพลตฟอร์ม และกระบวนการจัดการตีพิมพ์โดย OJS/PKP
Black Ribbon
นโยบายการคุ้มครองข้อมูลส่วนบุคคล Privacy policy